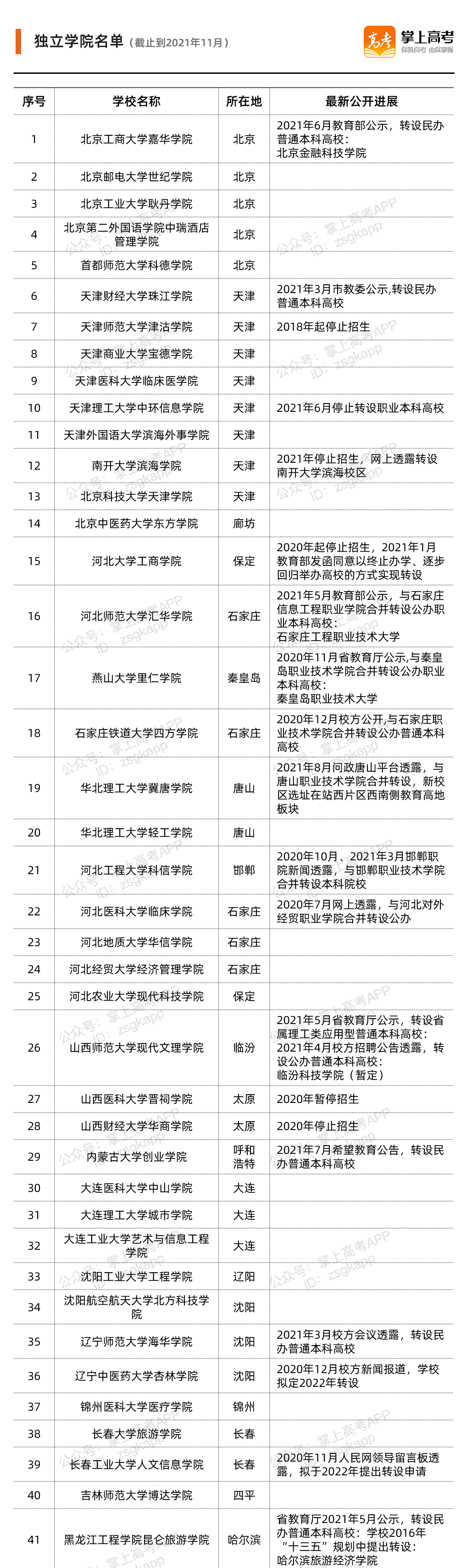
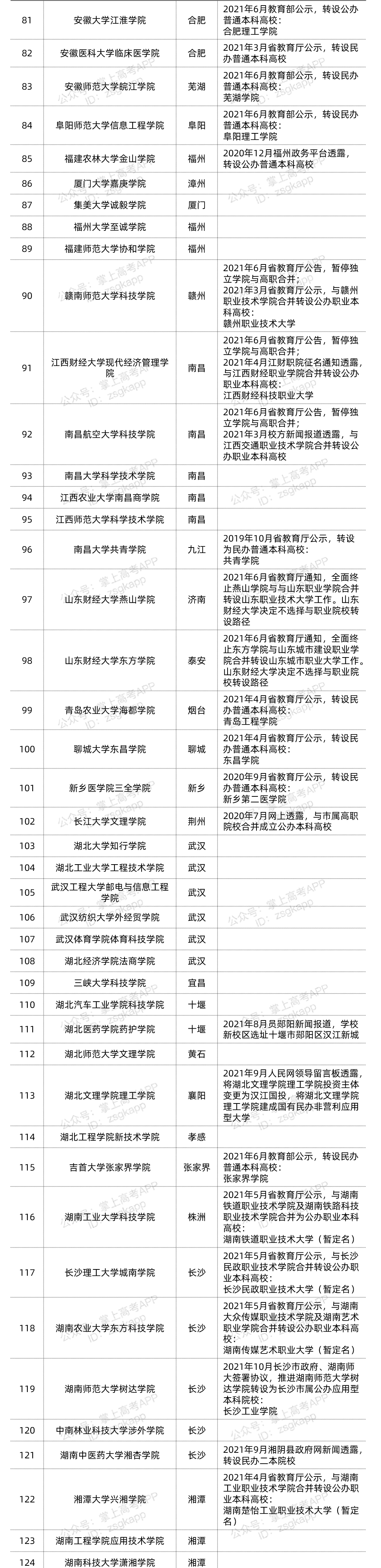
独立学院转设进展:2省彻底完成,164所待转

2022-05-10 11:35:55     浏览次数:1887次

截至2021年11月,全国独立学院还有164所未完成转设,分布在28个省份。2省已经彻底完成独立学院转设,海南仅有的1所独立学院于2012年3月完成转设,甘肃于2021年5月底完成独立学院转设。

另外,青海也只有1所独立学院,正筹建西宁大学,规划2024年完成转设;新疆剩下的最后一所独立学院已停止招生,将于2024年终止办学。黑龙江、河南、内蒙古、宁夏、重庆各剩下1所独立学院,江苏、浙江、湖南、湖北、河北、陕西剩余独立学院最多,都在10所以上。

图片

图片

2020年5月18日,教育部办公厅印发《关于推进独立学院转设工作的实施方案》(教发厅〔2020〕2号),要求到2020年末,各独立学院全部制定转设工作方案,同时推动一批独立学院实现转设。

如严格按照上述文件执行,各独立学院应已制定了转设方案,但到目前为止,剩余的164所独立学院并未都公开转设方案,仅有一半学校通过各种途径透露出转设方式,详情如下表:

图片

图片

图片

图片